On the top right corner of the page, click the drop-down arrow to the right of the Connect button and select Change runtime type.
Make sure Python 3 runtime is selected. For this part of the workshop CPU acceleration is enough.
Now we can connect to the runtime by clicking Connect. This will create a Virtual Machine (VM) with compute resources we can use for a limited amount of time.

Caution
In free Colab accounts these resources are not guaranteed and can be taken away without notice (preemptible machines).
Data stored in this runtime will be lost if not moved into other storage when the runtime is deleted.
Sub-field of Artificial Intelligence that develops methods to address tasks that require human intelligence
Classification

what is this?
Detection

where is something?
Segmentation

where specifically is something?
Style transference
Compression of image/video/etc…
Generation of content
Language processing
Supervised
Unsupervised
Weakly supervised
Reinforced
…
For a task, we want to model the outcome/output (\(y\)) obtained by a given input (\(x\))
\(f(x) \approx y\)
Note
The complete set of (\(x\), \(y\)) pairs is known as dataset (\(X\), \(Y\)).
Note
Inputs can be virtually anything, including images, texts, video, audio, electrical signals, etc.
While outputs are expected to be some meaningful piece of information, such as a category, position, value, etc.
y = 19 (cattle)
A tensor is a multi-dimensional array. In PyTorch, this comes from a generalization of the notation of variables that exists on more than two dimensions.
Tip
We can use the utilities in torchvision to convert an image from PIL to tensor
from torchvision.transforms.v2 import PILToTensor
pre_process = PILToTensor()
x = pre_process(x_im)
x = x.float()
type(x), x.shape, x.dtype, x.min(), x.max()(torch.Tensor,
torch.Size([3, 32, 32]),
torch.float32,
tensor(1.),
tensor(255.))
Note
For convenience, PyTorch’s tensors have their channels axis before the spatial axes.
from torchvision.transforms.v2 import Compose, PILToTensor, ToDtype
pre_process = Compose([
PILToTensor(),
ToDtype(torch.float32, scale=True)
])
x = pre_process(x_im)
type(x), x.shape, x.dtype, x.min(), x.max()(torch.Tensor,
torch.Size([3, 32, 32]),
torch.float32,
tensor(0.0039),
tensor(1.))
Note
For convenience, PyTorch’s tensors have their channels axis before the spatial axes.
The examples (\(x\), \(y\)) used to teach a machine/model to perform a task
Used to measure the performance of a model during training
This subset is not used for training the model, so it is unseen data.
This set of samples is not used when training
Its purpose is to measure the generalization capacity of the model
Models that construct knowledge in a hierarchical manner are considered deep models.
Important
We have to reshape x before feeding it to the model because x is an image with axes: Channels, Height, Width (CHW), but the Logistic Regression input should be a vector.
Models behavior depends directly on the value of their set of parameters \(\theta\).
Note
As models increase their number of parameters, they become more complex
Training is the process of optimizing the values of \(\theta\)
This is measure of the difference between the expected outputs and the predictions made by a model \(L(Y, \hat{Y})\).
Note
We look for smooth loss functions for which we can compute their gradient
In the case of regression tasks we generally use the Mean Squared Error (MSE).
\(MSE=\frac{1}{N}\sum \left(Y - \hat{Y}\right)^2\)
And for classification tasks we use the Cross Entropy (CE) function.
\(CE = -\frac{1}{N}\sum\limits_i^N\sum\limits_k^C y_{i,k} log(\hat{y_{i,k}})\)
where \(C\) is the number of classes.
Note
For the binary classification case:
\(BCE = -\frac{1}{N}\sum\limits_i^N \left(y_i log(\hat{y_i}) + (1 - y_i) log(1 - \hat{y_i})\right)\)
Note
According to the PyTorch documentation, the CrossEntropyLoss function takes as inputs the logits of the probabilities and not the probabilities themselves. So, we don’t need to squash the output of the MLP model.
Important
We are using a PyTorch loss function, and it expects PyTorch’s tensors as arguments, so we have to convert y to tensor before computing the loss function.
Gradient-based methods are able to fit large numbers of parameters when using a smooth Loss function as target.
Note
We compute the gradient of the loss function with respect to the model parameters using the chain rule from calculous. Generally, this is managed by the machine learning packages such as PyTorch and Tensorflow with a method called back propagation.
Note
To back propagate the gradients we use the loss.backward() method of the loss function.
Caution
The Gradient descent method require to obtain the Loss function for the whole training set before doing a single update.
This can be inefficient when large volumes of data are used for training the model.
These methods use a relative small sample from the training data called mini-batch at a time.
This reduces the amount of memory used for computing intermediate operations carried out during optimization process.
\(\theta^{t+1} = \theta^t - \eta \nabla_\theta L(Y_{b}, \hat{Y_{b}})\)
\(\eta\) controls the update we perform on the current parameter’s values
Note
This parameter in Deep Learning is known as the learning rate
Note
PyTorch can operate efficiently on multiple inputs at the same time. To do that, we can use a DataLoader to serve mini-batches of inputs.
Note
Gradients are accumulated on every iteration, so we need to reset the accumulator with optimizer.zero_grad() for every new batch.
Note
To perform get the new iteration’s parameter values \(\theta^{t+1}\) we use optimizer.step() to compute the update step.
Note
To extract the loss function’s value without anything else attached use loss.item().
train_loss = []
train_loss_avg = 0
total_train_samples = 0
mlp_clf.train()
for x, y in cifar_train_dl:
optimizer.zero_grad()
y_hat = mlp_clf( x.reshape(-1, 3 * 32 * 32) ) # Reshape it into a batch of vectors
loss = loss_fun(y_hat, y)
train_loss.append(loss.item())
train_loss_avg += loss.item() * len(x)
total_train_samples += len(x)
loss.backward()
optimizer.step()
train_loss_avg /= total_train_samplesNote
Because we don’t train the model with the validation set, back-propagation and optimization steps are not needed.
Additionally, we wrap the loop with torch.no_grad() to prevent the generation of gradients that could fill the memory unnecessarily.
val_loss_avg = 0
total_val_samples = 0
mlp_clf.eval()
with torch.no_grad():
for x, y in cifar_val_dl:
y_hat = mlp_clf( x.reshape(-1, 3 * 32 * 32) ) # Reshape it into a batch of vectors
loss = loss_fun(y_hat, y)
val_loss_avg += loss.item() * len(x)
total_val_samples += len(x)
val_loss_avg /= total_val_samplesimport matplotlib.pyplot as plt
plt.plot(train_loss, "b-", label="Training loss")
plt.plot([0, len(train_loss)], [train_loss_avg, train_loss_avg], "r:", label="Average training loss")
plt.plot([0, len(train_loss)], [val_loss_avg, val_loss_avg], "b:", label="Average validation loss")
plt.legend()
plt.show()
num_epochs = 10
train_loss = []
val_loss = []
for e in range(num_epochs):
train_loss_avg = 0
total_train_samples = 0
mlp_clf.train()
for x, y in cifar_train_dl:
optimizer.zero_grad()
y_hat = mlp_clf( x.reshape(-1, 3 * 32 * 32) ) # Reshape it into a batch of vectors
loss = loss_fun(y_hat, y)
train_loss_avg += loss.item() * len(x)
total_train_samples += len(x)
loss.backward()
optimizer.step()
train_loss_avg /= total_train_samples
train_loss.append(train_loss_avg)
val_loss_avg = 0
total_val_samples = 0
mlp_clf.eval()
with torch.no_grad():
for x, y in cifar_val_dl:
y_hat = mlp_clf( x.reshape(-1, 3 * 32 * 32) ) # Reshape it into a batch of vectors
loss = loss_fun(y_hat, y)
val_loss_avg += loss.item() * len(x)
total_val_samples += len(x)
val_loss_avg /= total_val_samples
val_loss.append(val_loss_avg)Used to measure how good or bad a model carries out a task
\(f(x) \approx y\)
\(f(x) = y + \epsilon = \hat{y}\)
Note
The output \(\hat{y}\) is called prediction given the context taken from statistical regression analysis.
Important
Selecting the correct performance metrics depends on the training type, task, and even the distribution of the data.
from torchmetrics.classification import Accuracy
mlp_clf.eval()
train_acc_metric = Accuracy(task="multiclass", num_classes=100)
with torch.no_grad():
for x, y in cifar_train_dl:
y_hat = mlp_clf( x.reshape(-1, 3 * 32 * 32) )
train_acc_metric(y_hat.softmax(dim=1), y)
train_acc = train_acc_metric.compute()
print(f"Training acc={train_acc}")
train_acc_metric.reset()Training acc=0.13330000638961792
val_acc_metric = Accuracy(task="multiclass", num_classes=100)
test_acc_metric = Accuracy(task="multiclass", num_classes=100)
with torch.no_grad():
for x, y in cifar_val_dl:
y_hat = mlp_clf( x.reshape(-1, 3 * 32 * 32) )
val_acc_metric(y_hat.softmax(dim=1), y)
val_acc = val_acc_metric.compute()
for x, y in cifar_test_dl:
y_hat = mlp_clf( x.reshape(-1, 3 * 32 * 32) )
test_acc_metric(y_hat.softmax(dim=1), y)
test_acc = test_acc_metric.compute()
print(f"Validation acc={val_acc}")
print(f"Test acc={test_acc}")
val_acc_metric.reset()
test_acc_metric.reset()Validation acc=0.11860000342130661
Test acc=0.12300000339746475
The most common operation in DL models for image processing are Convolution operations.
2D Convolution
The animation shows the convolution of a 7x7 pixels input image (bottom) with a 3x3 pixels kernel (moving window), that results in a 5x5 pixels output (top).
conv_1 = nn.Conv2d(in_channels=3, out_channels=1, kernel_size=7, padding=0, bias=True)
x, _ = next(iter(cifar_train_dl))
fx = conv_1(x)
type(fx), fx.dtype, fx.shape, fx.min(), fx.max()(torch.Tensor,
torch.float32,
torch.Size([128, 1, 26, 26]),
tensor(-0.6171, grad_fn=<MinBackward1>),
tensor(0.5794, grad_fn=<MaxBackward1>))
Warning
The convolution layer is initialized with random values, so the results will vary.
plt.rcParams['figure.figsize'] = [5, 5]
fig, ax = plt.subplots(1, 2)
ax[0].imshow(x[0].permute(1, 2, 0))
ax[1].imshow(fx.detach()[0, 0], cmap="gray")
plt.show()
Important
By default, outputs from PyTorch modules are tracked for back-propagation.
To visualize it with matplotlib we have to .detach() the tensor first.
fx = conv_1(x)
fig, ax = plt.subplots(1, 2)
ax[0].imshow(x[0].permute(1, 2, 0))
ax[1].imshow(fx.detach()[0].permute(1, 2, 0))
plt.show()
Experiment with different values and shapes of the kernel https://en.wikipedia.org/wiki/Kernel_(image_processing)
conv_1 = nn.Conv2d(in_channels=3, out_channels=1, kernel_size=3, padding=0, bias=False)
conv_1.weight.data[:] = torch.FloatTensor([
[[[0, -1, 0], [-1, 5, -1], [0, -1, 0]],
[[0, 0, 0], [0, 0, 0], [0, 0, 0]],
[[0, 0, 0], [0, 0, 0], [0, 0, 0]]]
])
fx = conv_1(x)
fig, ax = plt.subplots(1, 2)
ax[0].imshow(x[0].permute(1, 2, 0))
ax[1].imshow(fx.detach()[0, 0], cmap="gray")
plt.show()
Experiment with different values and shapes of the kernel https://en.wikipedia.org/wiki/Kernel_(image_processing)
conv_1 = nn.Conv2d(in_channels=3, out_channels=1, kernel_size=3, padding=0, bias=False)
conv_1.weight.data[:] = torch.FloatTensor([
[[[1, 0, -1], [1, 0, -1], [1, 0, -1]],
[[1, 0, -1], [1, 0, -1], [1, 0, -1]],
[[1, 0, -1], [1, 0, -1], [1, 0, -1]]]
])
fx = conv_1(x)
fig, ax = plt.subplots(1, 2)
ax[0].imshow(x[0].permute(1, 2, 0))
ax[1].imshow(fx.detach()[0, 0], cmap="gray")
plt.show()
Experiment with different values and shapes of the kernel https://en.wikipedia.org/wiki/Kernel_(image_processing)
He, Kaiming et al. “Deep Residual Learning for Image Recognition.” 2016 IEEE Conference on Computer Vision and Pattern Recognition (CVPR) (2015): 770-778.
Szegedy, Christian et al. “Going deeper with convolutions.” 2015 IEEE Conference on Computer Vision and Pattern Recognition (CVPR) (2014): 1-9.
Ronneberger, Olaf et al. “U-Net: Convolutional Networks for Biomedical Image Segmentation.” ArXiv abs/1505.04597 (2015): n. pag.
Dosovitskiy, Alexey et al. “An Image is Worth 16x16 Words: Transformers for Image Recognition at Scale.” ArXiv abs/2010.11929 (2020): n. pag.
LeCun, Yann et al. “Gradient-based learning applied to document recognition.” Proc. IEEE 86 (1998): 2278-2324.
By Daniel Voigt Godoy - https://github.com/dvgodoy/dl-visuals/, CC BY 4.0, Link
lenet_clf = nn.Sequential(
nn.Conv2d(in_channels=3, out_channels=6, kernel_size=5, bias=True),
nn.ReLU(),
nn.MaxPool2d(kernel_size=2),
nn.Conv2d(in_channels=6, out_channels=16, kernel_size=5, bias=True),
nn.ReLU(),
nn.MaxPool2d(kernel_size=2),
nn.Flatten(),
nn.Linear(in_features=16*5*5, out_features=120, bias=True),
nn.ReLU(),
nn.Linear(in_features=120, out_features=84, bias=True),
nn.ReLU(),
nn.Linear(in_features=84, out_features=100, bias=True),
)Note
Pooling layers are used to downsample feature maps to summarize information from large regions.
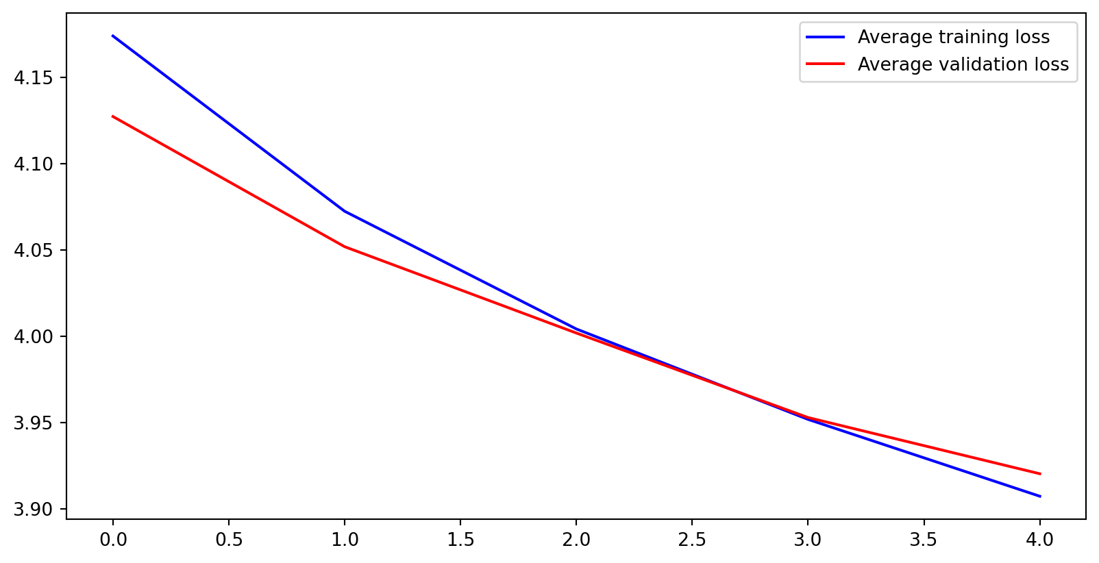
num_epochs = 10
train_loss = []
val_loss = []
if torch.cuda.is_available():
lenet_clf.cuda()
optimizer = optim.SGD(lenet_clf.parameters(), lr=0.01)
for e in range(num_epochs):
train_loss_avg = 0
total_train_samples = 0
lenet_clf.train()
for x, y in cifar_train_dl:
optimizer.zero_grad()
if torch.cuda.is_available():
x = x.cuda()
y_hat = lenet_clf( x ).cpu()
loss = loss_fun(y_hat, y)
train_loss_avg += loss.item() * len(x)
total_train_samples += len(x)
loss.backward()
optimizer.step()
train_loss_avg /= total_train_samples
train_loss.append(train_loss_avg)
val_loss_avg = 0
total_val_samples = 0
lenet_clf.eval()
with torch.no_grad():
for x, y in cifar_val_dl:
if torch.cuda.is_available():
x = x.cuda()
y_hat = lenet_clf( x ).cpu()
loss = loss_fun(y_hat, y)
val_loss_avg += loss.item() * len(x)
total_val_samples += len(x)
val_loss_avg /= total_val_samples
val_loss.append(val_loss_avg)lenet_clf.eval()
val_acc_metric = Accuracy(task="multiclass", num_classes=100)
test_acc_metric = Accuracy(task="multiclass", num_classes=100)
train_acc_metric = Accuracy(task="multiclass", num_classes=100)
with torch.no_grad():
for x, y in cifar_train_dl:
if torch.cuda.is_available():
x = x.cuda()
y_hat = lenet_clf( x ).cpu()
train_acc_metric(y_hat.softmax(dim=1), y)
train_acc = train_acc_metric.compute()
for x, y in cifar_val_dl:
if torch.cuda.is_available():
x = x.cuda()
y_hat = lenet_clf( x ).cpu()
val_acc_metric(y_hat.softmax(dim=1), y)
val_acc = val_acc_metric.compute()
for x, y in cifar_test_dl:
if torch.cuda.is_available():
x = x.cuda()
y_hat = lenet_clf( x ).cpu()
test_acc_metric(y_hat.softmax(dim=1), y)
test_acc = test_acc_metric.compute()
print(f"Training acc={train_acc}")
print(f"Validation acc={val_acc}")
print(f"Test acc={test_acc}")
train_acc_metric.reset()
val_acc_metric.reset()
test_acc_metric.reset()Training acc=0.028300000354647636
Validation acc=0.027400000020861626
Test acc=0.02930000051856041